PA视讯官方网站2025北京图书订货会精彩活动抢先看
发布时间:2025-01-06
来源:集团公司
2025北京图书订货会将于1月9日至11日在中国国际展览中心(朝阳馆)举行。本届订货会以“培育新质生产力 推动行业高质量发展”为主题,由中国出版协会、中国书刊发行协会主办。PA视讯官方网站(以下简称“集团公司”)携所属6家图书出版社、新华书店集团与广西师范大学出版社集团有限公司、广西民族出版社一起参展。
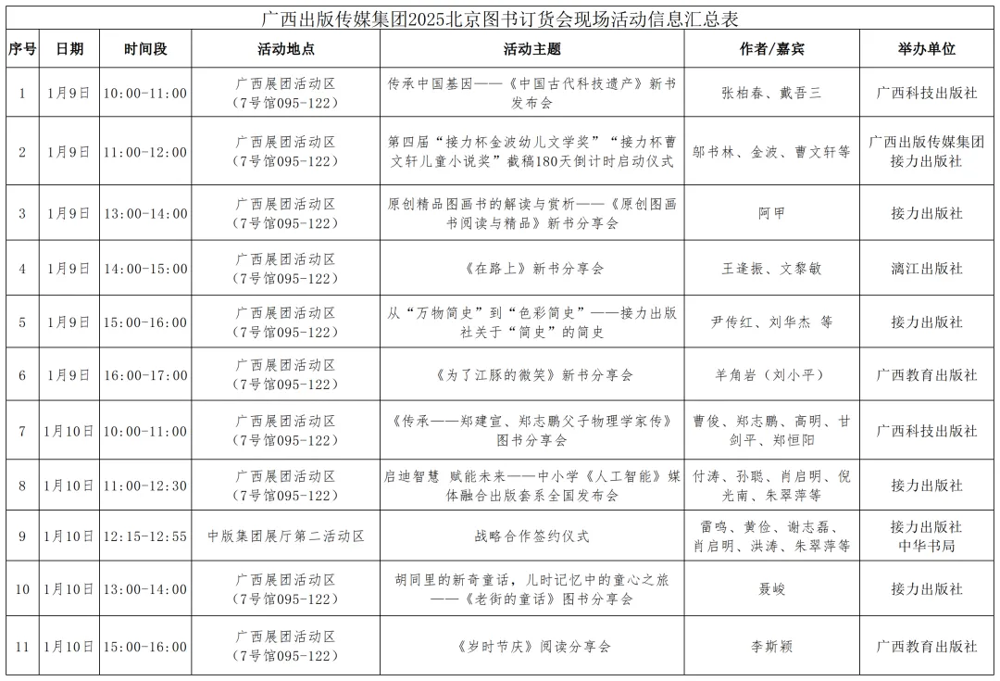
目前,集团公司在2025北京图书订货会活动表出炉,有10余场丰富多彩的活动哦,相关信息如下:在哪找到我们
广西出版展团位于7号馆095-122,新华书店集团(文创展位)位于1号馆三层1-303.304,别走错哦!具体活动信息如下

观展预约
本届订货会将启用展会预约登记系统,所有入场人员采取线上预约登记注册,现场凭身份证件实名入场的方式进场参展参观。各类证件仅用于区分身份,不作为入场凭证。
1.微信扫描下方二维码进行登记注册。
2.登录北京图书订货会官方网站,在“观众中心”板块进行登记注册。
3.微信关注“2025北京图书订货会”公众号,通过“观众中心”进行预约登记。

用户登录
还没有账号?
立即注册